# 面向对象三大特征
封装是指将数据和行为组合成一个整体,对外部隐藏内部的实现细节,只提供必要的接口。封装可以保护数据的安全性,降低代码的复杂度,提高代码的可维护性。C++ 通过private,protected,public关键字来控制成员变量和成员函数的访问权限继承是指子类可以继承父类的属性和方法,并且可以添加或修改自己特有的属性和方法。继承可以提高代码的复用性;提高代码的扩展性;同时也是多态的前提多态是指不同类型的对象对同一消息可以做出不同的响应。多态可以分为编译时和运行时多态。编译时多态是指通过重载实现的多态,即在同一类中定义了相同名称但不同参数的方法,根据调用时传递的参数不同而执行不同方法,运行时多态是指通过重写实现的多态,即在子类中重新定义父类中已有的方法,根据调用时使用的对象不同而执行不同的方法。多态可以实现接口的同一,增加程序的灵活性和可扩展性。
# C++ 类型转换
static_cast:明确指出类型转换,没有动态类型检查,上行转换(派生类到基类)安全,下行转换(基类到派生类)不安全。dynamic_cast: 用于有条件的转换,动态类型检查,运行时检查类型安全 (转换失败返回 NULL),只能用于多态类型的指针或引用const_cast:用于改变运算对象的底层const属性,不能改变其顶层const属性reinterpret_cast: 用于无关类型之间的转换,如整型和指针,不同类型的指针等。
# STL 常见的容器
# 顺序容器
vector: 可变大小数组,支持快速随机访问。在尾部之外的位置增删元素可能很慢deque:双端队列。支持快速随机访问。在尾部之外的位置增删元素可能很慢list:双向链表。只支持双向顺序访问,在任何位置增删元素都能在常数时间完成。不支持随机存取forward_list:单向链表,只支持单向顺序访问,在链表的任何位置增删元素都能在常数时间内完成,由于没有了 size 操作以及简化了增删元素的链节点操作,速度相比双向链表更快,不支持随机存取string : 字符串。与 vector 相似,但专门用于保存字符。随机访问块,子尾部增删元素块array:定长数组。支持快速随机访问,不能添加和删除元素
# 关联容器
map: 关联容器。保存键值对set:关键字取值,即只保存关键字的容器,--底层红黑树multimap: 关键字可重复的 mapmultiset:关键字可重复出现的 set (上四个皆红黑树)unordered_map: 用hash函数组织的mapunordered_set: 用hash函数组织的setunordered_multimap: 用hash函数组织的map,关键字可重复出现unordered_multiset: 用hash函数组织的set,关键字可重复出现
# 简述 vector 实现原理
vector是一种动态数组,在内存中具有连续的存储空间,支持快速随机访问。由于具有连续的存储空间,所以在插入和删除操作方面,效率较低。当
vector的大小和容器相等(size == capacity),如果再向其添加元素,那么 vector 就需要扩容,vector 容器扩容的过程需要经历三步
完全摒弃现有的内存空间,重新申请更大的内存空间- 将
旧内存空间中的数据,按原有顺序移动到新的内存空间- 最后将
旧的内存空间释放,vector扩容非常耗时,为了降低再次分配内存空间时的成本,每次扩容时vector都会申请比用户需求量更多的内存空间 (这也就是 vector 容量的由来,即capacity>=size),以便后期使用
不同的编译器在扩容时所采用的扩容因子可能不同,比如MSVC的扩容因子为1.5,即每次扩容时容量变为原来的1.5倍。
# unordered_map 实现原理
unordered_map是一种无序的关联容器,它存储了键值对的集合,其中每个键都是唯一的
unordered_map的实现原理是基于hash表,通过把关键码映射到 hash 表中的一个位置来访问记录unordered_map 中的元素没有按照他们的键值或映射值的任何顺序排序,而是根据他们的
散列值组织成桶允许它们的键值直接快速访问单个元素 (通常平常平均时间复杂度)当两个元素具有相同的
散列值时,会发生hash冲突,为了解决这个问题,unordered_map 采用了链地址法,即每个桶中存储一个链表,链表中存放所有散列值相同的元素。
# 简述 map 实现原理,各操作的时间复杂度
map是一个模板类,它的模版参数是键值对的类型和比较函数。比较函数用来定义键值对之间的大小关系,从而确认键值对在红黑树中的位置- map 的底层数据结构也是红黑树,它与 set 的红黑树相同,只是每个节点存储的不是单个元素,而是一个
pair对象,包含一个key和一个valuemap的插入操作是先在红黑树中找到合适的位置,然后创建一个新节点,并将其颜色设为红色。如果新节点的父节点也是红色,那么就需要进行旋转和变色操作来回复平衡- map 的删除操作是
先在红黑树中找到要删除的节点,然后其后继或前屈替换它,并释放原来的节点。如果被删除或替换的节点是黑色,那么就需要进行旋转和变色操作来恢复平衡。map的查找操作是沿着二叉搜索树的路径向下查找,直到直到目标键值对或者未空为止由于红黑树保证了
高度平衡,因此各操作的 时间复杂度均为O(log n)
# 简述 map 和 unordered_map 区别
map 基于红黑树实现,该结构具有中排序功能,因此
map内部的所有元素都是有序的,红黑树的每一个节点都代表着 map 的一个元素。因此,对于 map 进行的查找,删除,添加等一系列的操作都相当于是对红黑树进行这样的操作,红黑树的效率决定了map的效率,其增删改查时间复杂度O(log n)而 unordered_map 内部实现了一个
hash表,因此其元素的排列顺序是杂乱的,无序的。且增删改查时间复杂度为O(1)
# 迭代器遍历容器
键盘输入 5 个整数,将这些数据保存到 vector 容器中,采用正向迭代器和反向迭代器分别遍历 vector 中的元素并输出。
使用正向迭代器和反向迭代器分别遍历输出 vector 中的元素,元素之间使用空格隔开,两次遍历之间换行。
例如:
1 2 3 4 5
5 4 3 2 1
#include <algorithm> | |
#include <iostream> | |
#include <vector> | |
// write your code here...... | |
using namespace std; | |
int main() { | |
// write your code here...... | |
vector<int> list; | |
int a; | |
while (cin >> a) // 循环读取用户输入,当输入 ctrl+c 结束输入 | |
{ | |
list.push_back(a); // 将元素添加到容器末尾 | |
} | |
vector<int>::iterator iter = list.begin(); // 获取起始的迭代迭代器 | |
while (iter != list.end()) | |
{ | |
cout << *iter << " " << endl; | |
iter++; | |
} | |
cout << endl; | |
while (iter != list.begin()) | |
{ | |
iter--; | |
cout << *iter << " " << endl; | |
} | |
cout << endl; | |
return 0; | |
} |
# 迭代器分类
根据
输出的不同,使用不同的迭代器。
// 正向迭代器 | |
容器类名::iterator 迭代器名; // 依次向下遍历 | |
// 反向迭代器 | |
容器类名::reverse_iterator 迭代器名; // 依次向上遍历 | |
// 常量正向迭代器 | |
容器类名::const_iterator 迭代器名; | |
// 常量反向迭代器 | |
容器类名::const_reverse_iterator 迭代器名; |
# 逆向迭代器
当使用逆向迭代器时,注意
逆向迭代器的位置,如果输出其值,需要-1
根据
输出的不同,选择不同的迭代器
/* | |
给出一个包含 n 个整数的数组 a, 使用 vector 实现倒序输出数组的最后 k 个元素。 | |
*/ | |
#include <iostream> | |
#include <vector> | |
using namespace std; | |
int main() { | |
int n, k; | |
vector<int>a; | |
// write your code here...... | |
cin >> n >> k; | |
int vel; | |
for(int i = 0;i<n;i++) | |
{ | |
cin >> vel; | |
a.emplace_back(vel); | |
} | |
// cout << a[0] << endl; | |
// 使用逆向迭代器,一吃输出 | |
for (vector<int>::reverse_iterator iter = a.rbegin(); iter != a.rend(); iter++) | |
{ | |
cout << *iter << " "; | |
k--; | |
if (k == 0) | |
{ | |
break; | |
} | |
} | |
return 0; | |
} |
# vector 二维数组
// 定义 2*3 的二维数组,并初始化为零 | |
//vector<vector<int>> a (row, vector<int>(col,0)); // 初始化为 0 | |
vector<vector<int>> a(2,vector<int>(3,0)); | |
// 可以通过行列的形式赋值 | |
a[0][0] =1; | |
// 获取行数 | |
int row = a.size(); | |
// 获取列数 | |
int col = a[0].size(); // 列数 |
# 数组系列
支持
下标访问
cbegin在begin迭代器的基础上,添加了const属性,不能用于修改元素。
vector动态可变- 可
存储任何类型数据连续存储空间(扩容和中间插入效率低)- 大小
动态改变,会被容器自动处理与
array区别:
- array
固定大小,不能调整大小- array 编译时就已经分配好内存
- array 适合存储大小已知并且
大小不会改变的数据。
# 插入语法
//1, 在迭代器 pos 指定的位置之前插入一个新元素 elem, 并返回新插入元素的迭代器 | |
iterator insert(pos,elem); | |
//2, 在迭代器 pos 指定的位置之前插入 n 个元素 elem,并返回表示第一个新插入元素位置的迭代器 | |
iterator insert(pos,n,elem); | |
//3, 在迭代器 pos 指定的位置之前,插入其它容器 (不仅限于 vector) 中位于 [first,last] 区域的所有元素 | |
// 并返回表示第一个新插入元素位置的迭代器 | |
iterator insert(pos,first,last); | |
//4, 在迭代器 pos 指定的位置之前,插入初始化列表 (用大括号 {} 括起来的多个元素,中间有逗号隔开) 中所有的元素, | |
// 并返回表示第一个新插入元素的迭代器 | |
iterator insert(pos,initilist); |
# emplace_back 和 push_back 区别
push_back()向容器尾部添加元素时创建元素拷贝/移动到容器中- 事后
销毁第一步创建的元素
emplace_back()直接在容器尾部创建元素省去拷贝和移动的过程,在使用中效率更高
c.emplace_back(t): 在c的尾部创建一个值为t的元素c.emplace_front(t): 在t的头部创建一个值为t的元素c.emplace(p,t): 在迭代器p所指向的元素之前创建一个值为t的元素,返回指定新添加元素的迭代器。
# 使用
#include <iostream> | |
#include <vector> | |
#include <set> | |
#include <algorithm> | |
using namespace std; | |
void print_container(const std::vector<int>& c) | |
{ | |
for (int i : c) | |
std::cout << i << " "; | |
std::cout << '\n'; | |
} | |
int main(void) | |
{ | |
//1,创建动态数组 | |
vector<int> v; | |
//2,添加元素 | |
//v.push_back (1); // 在 vector 容器尾部添加元素 | |
v.emplace_back(2); // 在 vector 容器的尾部添加一个元素 效率更高 | |
// 2.1 预留元素空间 | |
v.reserve(100); // 预留空间 | |
// 2.2 插入元素 - 返回新插入位置的迭代器 | |
//insert (插入位置前面的迭代器;插入值;first,last 插入范围,主要指其它容器;ilist,要插入来源的 initializer_list | |
//1, | |
v.insert(v.end(), 5); | |
//2, | |
v.insert(v.cbegin(), 9, 5); | |
//3, | |
set<int> s = { 1,2,3,4,5 }; | |
v.insert(v.end(), s.begin(), s.end()); // 在动态数组末尾,插入 s 的元素 | |
//4, | |
v.insert(v.begin(), { 9,9,9,9 }); | |
// 3,删除元素 | |
print_container(v); | |
//3.1 删除头节点 | |
v.erase(v.begin()); | |
//3.2 删除特定区间的节点 | |
v.erase(v.begin(), v.begin() + 2); | |
print_container(v); | |
//3.3 删除所有偶数 | |
for (vector<int>::iterator it = v.begin(); it != v.end();) | |
{ | |
if (*it % 2 == 0) | |
{ | |
it = v.erase(it); | |
} | |
else | |
{ | |
++it; | |
} | |
} | |
print_container(v); | |
//3.4 移除末尾元素 | |
v.pop_back(); | |
// 4, 查考容量 遍历查找 | |
// 顺序遍历,逆序遍历 | |
for (const auto& el : v) | |
{ | |
cout << el << " "; | |
} | |
cout << endl; | |
// 返回最大值 | |
cout << v.size() << endl; // 返回容纳的原数数 | |
// 返回容纳的元素数 | |
cout << v.max_size() << endl; // 理论上可容纳的最大值 (根据系统) | |
cout << v.capacity() << endl; // 返回当前存储空间可容纳的最大值 | |
// 相关操作 | |
// 指定值填充 | |
// 能够实现排序 --- 使用算法,左右迭代器实现算法排序 | |
sort(v.begin(), v.end()); | |
print_container(v); | |
// 交换两个元素的所有内容 | |
vector<int> B{1, 3, 4, 5}; | |
v.swap(B); | |
// 清空元素 | |
v.clear(); | |
// 判断是否为空 | |
if (v.empty()) | |
{ | |
cout << "vector为空" << endl; | |
} | |
// 通过释放未使用的内存较少空间 | |
v.shrink_to_fit(); | |
return 0; | |
} |
# 双端队列 deque
- 可以进行
下标访问的顺序容器- 允许在它的
首尾两端快速插入及删除- 与
vector相反,不一定相邻存储。- 时间复杂度 :
随机访问O(1),在结尾或起始插入或移除元素 -- 常数O(1),插入或移除元素 -- 线性O(n)
/* | |
请设计一个排队程序,用户有普通客人和 VIP 客人之分,VIP 客人不排队(即 VIP 客人在队列头部),请将已有的 guest1 和 guest2 放入队列中(guest1 排在 guest2 前),并将 VIP 客人新增至队列头部。 | |
*/ | |
#include <iostream> | |
#include <deque> | |
using namespace std; | |
class Guest { | |
public: | |
string name; | |
bool vip; | |
Guest(string name, bool vip) { | |
this->name = name; | |
this->vip = vip; | |
} | |
}; | |
void in_queue(deque<Guest>& deque,Guest guest) // 引用地址才能改变 deque | |
{ | |
if(guest.vip) | |
{ | |
//vip 插入队列头部 | |
deque.emplace_front(guest); | |
} | |
else | |
{ | |
// 普通用户 | |
// 普通客户插入到队列尾部 | |
deque.emplace_back(guest); | |
} | |
} | |
int main() { | |
Guest guest1("张三", false); | |
Guest guest2("李四", false); | |
Guest vipGuest("王五", true); | |
deque<Guest> deque; // 双端队列队列 | |
// write your code here...... | |
in_queue(deque,guest1); | |
in_queue(deque,guest2); | |
in_queue(deque,vipGuest); | |
// 除数队列排序 | |
for (Guest g : deque) { | |
cout << g.name << " "; | |
} | |
return 0; | |
} |
# set 系列
特点
默认升序排序 (可降序)- 内部使用
红黑树不含重复元素 (自动去重)- 不能下标访问。
#include <iostream> | |
#include <set> | |
using namespace std; | |
int main(void) | |
{ | |
//1, 创建 set | |
set<int> st; // 默认升序相当于 set<int,less<int> > s; | |
//set<int, greater<int>> st; // 设置降序 | |
//2, 插入数据 并自动递增排序且去重 | |
st.insert(3); | |
st.insert(2); | |
st.insert(5); | |
st.insert(1); | |
st.insert(6); | |
st.insert(7); | |
st.insert(9); | |
st.insert(71); | |
st.insert(17); | |
st.insert(55); | |
st.insert(5); // 重复的元素将会被省略 | |
//3,查找元素 find, 返回 set 对应值为 value 的迭代器 | |
set<int>::iterator it = st.find(3); | |
cout << "返回查询的值: " << *it << endl; | |
//4, 删除元素 | |
// 使用 erase 可以删除单个元素,也可以删除一个区间内的所有数据 | |
st.erase(7); // 删除 7 元素 | |
it = st.find(6); | |
st.erase(it, st.end()); // 删除 6 之后的所有元素 | |
//5, 返回元素个数 O (1) | |
cout << "元素个数为:" << st.size() << endl; | |
//6,输出 | |
for (it = st.begin(); it != st.end(); it++) | |
{ | |
cout << *it << endl; | |
} | |
// 7 清空所有元素 O (N) | |
st.clear(); | |
// 8 返回 set 是否是空 | |
if (st.empty()) | |
{ | |
cout << "空" << endl; | |
} | |
return 0; | |
} |
unordered_set: 使用散列取代红黑树,实现只去重不排序。速度快于setmultiset :不去重,但排序unordered_multiset:不排序,不去重
# map
map 存储的 pair 对象,也就是用 pair 类模版创建的键值对。
默认根据
键来进行升序排序。并去重
map存储的都是pair类型的键值对元素
支持下标访问
#include <iostream> | |
#include <map> | |
#include <algorithm> | |
#include <string> | |
using namespace std; | |
// 输出 map | |
auto print = [](auto const comment, auto const& map) | |
{ | |
cout << comment << "{"; | |
for (const auto& pair : map) | |
{ | |
//first 键,second 对应的值,map 默认根据键进行升序排序 | |
cout << "{" << pair.first << ":" << pair.second << "}"; | |
} | |
cout << endl; | |
}; | |
int main(void) | |
{ | |
// 默认为升序 | |
// map<int, string,less<int>> m; | |
// map<int, string> m; | |
// 将升序设置为降序 | |
map<int, string, greater<int>> m; | |
cout << m[10] << endl; | |
// 添加 | |
m[10] = "张三"; | |
m[6] = "李四"; | |
m[19] = "麻花"; | |
m[3] = "王五"; | |
m[3] = "王五"; | |
print("键值对:",m); | |
// 插入键值对 | |
m.insert(pair<int, string>(25, "刘强")); | |
m.insert(make_pair(29, "王宝强")); | |
// 当键值对成功插入到对应的 map 容器中,其返回的迭代器指向该新插入的键值对, | |
// 插入失败是,表明 map 容器中存在相同的键值对,此时返回的迭代器指向具有相同键的键值对, | |
// 同时 bool 变量的值为 false | |
pair<map<int, string>::iterator, bool> ret; | |
ret = m.emplace(9, "清华"); | |
cout << "1." << ret.first->first << " " << ret.first->second << ", " << ret.second << endl; | |
print("键值对:", m); | |
// 使用 emplace_hint () | |
// 该方法不仅要创建键值对所需要的数据, | |
// 还需要传入一个迭代器作为参数,指明要插入的位置 | |
// 新键值对会插入到该迭代器指向的键值对的前面 | |
// 该方法的返回值是一个迭代器,不再是 pair 对象, | |
// 当成功插入新键值对时,返回迭代器指向新插入的键值对 | |
// 反之若插入失败,则表明 map 容器中有相同键的键值对, | |
// 返回的迭代器就指向这个键值对 | |
map<int, string>::iterator iters; | |
iters = m.emplace_hint(m.begin(), 15, "北大"); | |
cout << iters->first << " : " << iters->second << endl; | |
// 删除同样使用 key 值 | |
m.erase(10); | |
// 使用迭代器删除,使用查找,返回主键对应的迭代器 | |
map<int, string>::iterator iter = m.find(6); | |
m.erase(iter); | |
// 同样可以使用迭代器的形式,删除某一个区间范围内的值 | |
print("删除后:", m); | |
// 查找 | |
//lower_bound (key) 返回指向第一个键大于或等于 key 的键值对的迭代器 | |
iter = m.lower_bound(30); | |
cout << "lower_bound: " <<iter->first << iter->second << endl; | |
//upper_bound (key) 返回的是指向第一个键大于 key 的键值对的迭代器 | |
iter = m.upper_bound(5); | |
cout << "upper_bound: " << iter->first << iter->second << endl; | |
// 返回范围的键值对 equal_range | |
// 创建一个 pair 对象,来接受 equal_range () 的返回值 | |
pair<map<int, string>::iterator, map<int, string>::iterator> mypair; | |
mypair = m.equal_range(19); | |
for (auto iter = mypair.first; iter != mypair.second; iter++) | |
{ | |
cout << iter->first << " " << iter->second << endl; | |
} | |
// 返回当前容器可以容纳的最大元素个数 | |
cout << "容器的最大存储量:(与机器有关)"<< m.max_size() << endl; | |
cout << "容器中键值对的个数:" << m.size() << endl; | |
cout << "元素个数: " << m.count(29) << endl; //map 不允许重复值,为 1 | |
// 清空 map | |
m.clear(); | |
// 判断当前 map 容器是否为空 | |
cout << m.empty() << endl; | |
return 0; | |
} |
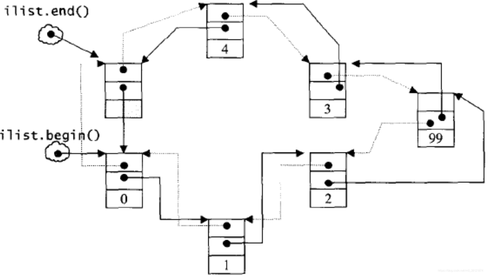
# list
双向带头循环链表
- 允许在
常数范围内的任意位置进行插入和删除--不支持随机下标访问链表是插入元素,不需要提前扩容,没有reserve操作,可以使用empty判空,使用 size 返回大小- 由于其双向迭代器的特征,list 只能使用 list 提供的 sort 排序即:
list.sort().链表排序效率较低,排序尽量使用vector不要使用 list
# forward_list
支持从
容器中的任何位置快速插入和移除元素的容器,不支持快速随机访问,实现方式为单链表。与 list 相比,此容器不需要双向迭代时提供更有效地利用空间的存储。
#include <iostream> | |
#include <list> | |
#include <algorithm> | |
#include <string> | |
using namespace std; | |
void print(list<int> l) | |
{ | |
cout << " l = { "; | |
for (int n : l) | |
{ | |
cout << n << ", "; | |
} | |
cout << "};" << endl; | |
} | |
int main(void) | |
{ | |
// 双向循环列表初始化 | |
list<int> l = {7,5,16,8}; | |
// 添加元素 | |
// 添加元素到 list 开头 | |
l.push_front(25); | |
// 添加元素到 list 结尾 | |
l.push_back(13); | |
// 数据插入 | |
// 查找插入位置之前的迭代器 | |
auto it = find(l.begin(), l.end(), 16); // 返回 16 前一位的迭代器 | |
// 插入数据 | |
if (it != l.end()) | |
{ | |
l.insert(it, 42); | |
} | |
// 遍历打印 list 的值 | |
print(l); | |
// 只能使用 list 提供的方法进行排序 | |
l.sort(); | |
print(l); | |
// 将元素逆置 | |
l.reverse(); | |
print(l); | |
// 交换两个容器的内容 | |
list<int> li = { 1,2,3,4,5 }; | |
l.swap(li); | |
print(l); | |
print(li); | |
// 重新分配内容 | |
//assign 函数用于将新内容分配给容器,替换其当前的内容 | |
// 1, 将 n 个值为 val 的数据分配给容器 | |
// 2, 将所给迭代器区间当中的内容分配给容器 | |
l.assign(li.begin(), li.end()); | |
print(l); | |
// 移除元素 | |
l.remove(1); // 移除所有等于 1 的元素 | |
l.remove_if([](int n) { return n > 25; }); // 移除全部大于 10 的元素 | |
print(l); | |
// 使用 erase 移除 | |
// 1, 要移除元素的迭代器 | |
// 要移除的元素迭代器范围 | |
l.erase(l.begin()); | |
return 0; | |
} |
# stack
FILO(先进后出)数据结构
#include <iostream> | |
#include <stack> | |
#include <algorithm> | |
#include <string> | |
using namespace std; | |
int main(void) | |
{ | |
// 初始化先进后出 | |
stack<int> s; | |
// 插入元素 | |
s.emplace(1); // 先栈顶插入元素 | |
for (int i = 0; i < 9; i++) | |
{ | |
s.emplace(i); | |
} | |
s.push(2); // 上同 | |
s.pop(); // 删除栈顶元素 | |
cout << s.size() << endl; // 返回栈的大小 | |
// 访问栈顶元素 | |
cout << s.top() << endl; | |
return 0; | |
} |
# queue
队列 :
先进先出的数据结构.queue 在底层容器
尾端推入元素,在首端弹出元素。
#include <iostream> | |
#include <queue> | |
#include <algorithm> | |
using namespace std; | |
int main(void) | |
{ | |
queue<int> q; | |
//1,在尾部构造元素 | |
q.push(9); | |
for (int i = 0; i < 6; i++) | |
{ | |
q.emplace(i); | |
} | |
//2, 访第一个元素 // 队头 | |
cout << q.front() <<endl; | |
//3,访问最后一个元素 // 队尾 | |
cout << q.back() << endl; | |
// 4, 删除首个元素 | |
cout << q.size() << endl; // 返回当前元素 | |
q.pop(); // 删除了 0 | |
// 5, 判断当前容器是否为空 | |
// 交换内容 | |
queue<int> qu; | |
q.swap(qu); //q 和空的 qu 队列交换 | |
if (q.empty()) | |
{ | |
cout << "空" << endl; | |
} | |
return 0; | |
} |
# 联系
# 统计字符串中各字母字符对应的个数
键盘输入一个字符串,统计字符串中各个字母字符的个数。例如:键盘输入 "Hello World!",上述字符串中各个字母字符的出现的次数为:
H:1
e:1
l:3
o:2
W:1
r:1d:1
要求使用 map 实现,键的排序使用 map 默认排序即可。
#include <cctype> | |
#include <cstring> | |
#include <iostream> | |
#include <map> | |
// write your code here...... | |
using namespace std; | |
int main() { | |
char str[100] = { 0 }; | |
cin.getline(str, sizeof(str)); | |
// write your code here...... | |
// 输入字符串,根据字符依次加入 map,主键是 char, 值为个数 | |
map<char, int> m; | |
// 遍历一个字符串 | |
for (int i = 0; i < strlen(str); i++) { | |
// if (isalpha(str[i])) { | |
// if (m.count (str [i])) { // 是字符并且存在 | |
// m [str [i]] = m [str [i]]+1;// 若没有查到返回 | |
// // 判断对应的字符是否存在,重复会被替换 | |
// } else { | |
// m[str[i]] = 1; | |
// } | |
// } | |
if (isalpha(str[i])) | |
{ | |
m[str[i]] ++; // 若没有查找,会插入,找到之后将对应的值 ++ | |
} | |
} | |
// 输出 | |
for (const auto& pair : m) { | |
cout << pair.first << ":" << pair.second << endl; | |
} | |
return 0; | |
} |
# 查找
给出一个大小为 n 的数组 a,有 m 次询问,每次询问给出一个 x,你需要输出数组 a 中大于 x 的最小值,如果不存在,输出 - 1。
要求使用 set 实现。
#include<bits/stdc++.h> | |
#include <set> | |
using namespace std; | |
int main(){ | |
int n,m; //set 数组大小为 n,m | |
cin>>n>>m; | |
set<int>s; | |
int q; | |
int i; | |
for(i = 0;i<n;i++) | |
{ | |
cin>>q; | |
s.insert(q); | |
} | |
// 所有数据已经插入到集合中 | |
// 进行 m 次询问 | |
for(i=0;i<m;i++) | |
{ | |
cin>>q; | |
// 输出大于 x 的最小值 upper_bound 返回指向首个大于给定键的元素的迭代器 | |
set<int>::iterator it = s.upper_bound(q); | |
// 如果不存在,返回 end 迭代器,end 是空读取不到的 | |
if(it == s.end()) | |
{ | |
cout<<-1<<endl; | |
} | |
else { | |
cout<<*it<<endl; | |
} | |
} | |
return 0; | |
} |
# 对 vector 排序
键盘输入 5 个整数,使用 vector 进行存储,使用 STL 排序算法对元素进行排序(从大到小),再使用 STL 遍历算法输出元素。(元素和元素之间使用空格隔开)
#include <algorithm> | |
#include <functional> | |
#include <iostream> | |
#include <vector> | |
// write your code here...... | |
using namespace std; | |
int main() { | |
int num; | |
vector<int> v; | |
for (int i = 0; i < 5; i++) { | |
cin >> num; | |
v.push_back(num); | |
} | |
// write your code here...... | |
// 默认是升序,使用 greater<int>() 调整为降序 | |
sort(v.begin(), v.end(),greater<int>()); | |
for(const auto &e:v) | |
{ | |
cout<<e<< " "; | |
} | |
cout<<endl; | |
return 0; | |
} |
# 资料
公众号:瓶子的跋涉
- 在对话框输入
STL- 即可获得
STL范例大全,看看学习,用法。
